首页
关于协会
协会概况
协会章程
协会大事记
组织机构
会员单位
新闻资讯
协会公告
协会活动
行业资讯
会员动态
政策法规
党建园地
入会申请
联系我们
栏目分类
知识干货
咨询热线
153-6793-9906
知识干货
您的位置:
首页
>
新闻资讯
>
知识干货
>
详情
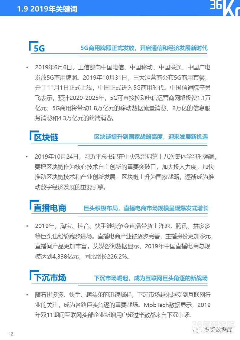
2011-2020年中国新经济十年回顾研究报告
发布日期:2021-01-20
来源:本站
阅读量:58
来源:36kr
上一篇:
深度干货|如何防止用户流失?
下一篇:
一个私域策略,用户消费频次即从1.9次升至8.1次!速品服饰案例深度拆解
文章推荐
茶颜悦色、文和友、江小白等创始人齐聚,讨论了这些
2022-01-18
【协会周报】第四期:湖南省数字商务协会周报
2022-01-18
7分种草+3分营销,揭秘爆款品牌的小红书内容营销逻辑
2022-01-18
扎堆上市!2021属于电商“次世代”!
2022-01-18
2021年,社区团购电商十大猜想!
2022-01-18
0731-85499927
微信公众号
若要查看此视频,请启用JavaScript,并考虑升级到支持HTML5视频的web浏览器
温馨提示: 本网站需输入密码才可访问
确认
密码错误, 请重新输入!